
对此,接受CNN采访的一名美国高级别官员表示,并不存在名为“干扰器”的这种武器,特朗普的说法可能是将多种作战能力混为一谈。该官员表示,美军在行动中确实发动了网络攻击,目的是瘫痪委内瑞拉的预警系统和其他防御系统,同时还利用现有的某种声学装备,以干扰地面人员。
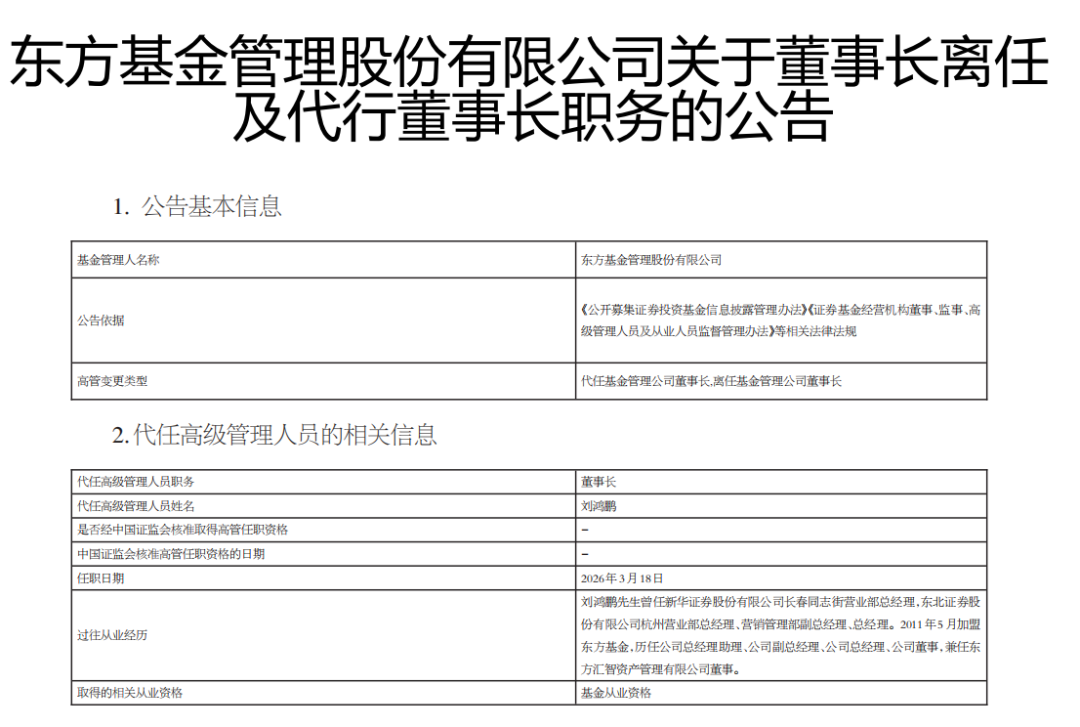
10大配资公司3月20日,东方基金公告称,经公司董事会审议通过,因使命调节,崔伟离任公司董事长,由公司总司理刘鸿鹏代任董事长。
图片开头:公司公告
连年来,东方基金从“平台式、一体化、多策略”的投研体系诞生、多元化产物布局、全生命周期的投资者伴随等多个方面,鼓舞公司业务高质地发展。限制2025年末,东方基金钞票经管总鸿沟为1268.19亿元,其中,非货基金保有鸿沟1096.21亿元,较2024年末增长17.14%。
东方基金董事长变更
东方基金暗示,这次高管职务调节是公司始终发展需要,是公司处治结构接续完善、东说念主才梯队捏续优化的平素安排,公司既定发展战术保捏褂讪与延续。崔伟担任公司董事始终间,勤奋敬业、恪尽责守,为公司战术发展、处治普及和老成运营作念出了蹙迫孝顺,为公司始终健康发展奠定了坚实基础,公司对此暗示赤心感谢。崔伟离任董事长后,将连续担任公司董事职务。
公告露出,刘鸿鹏领有丰富的证券、基金从业教会,2011年5月加入东方基金,在东方基金任职15年,担任公司总司理近10年。在董事会的率领下,刘鸿鹏与考虑班子齐心合力,达成了公司钞票经管鸿沟与抽象实力的捏续、老成增长。
东方基金是一家成立跳动二十年的老牌基金公司,限制2025年末,东方基金旗下共有公募基金68只,基金钞票经管总鸿沟为1268.19亿元,较2024年末增长139.9亿元,配资门户网增幅为12.40%,其中,非货基金保有鸿沟1096.21亿元,较2024年末增长160.37亿元,增幅为17.14%;非货基金鸿沟行业排行第46名。
值得一提的是,2020年,东方基金完成了中枢职工捏股方案和公司改制,建立健全了长效引发拘谨机制,这使得公司考虑团队保捏高度褂讪,大部分高管东说念主员在公司的任职时期跳动十年。
投研体系捏续精进
连年来,东方基金捏续打磨内功,高质地发展获得权臣收效。
东方基金捏续完善投研、市集、运营和风控体系诞生,造成了袒护权利、指数/量化、固定收益、多元钞票和专户等多鸿沟、多策略的投研体系,完善了涵盖零卖业务、机构业务、中台支撑业务为一体的市集营销劳动体系,构建了老成高效的运营体系,以及保险公司各项业务适当、健康发展的里面限制和风险经管体系。
其中,在“平台式、一体化、多策略”的投研体系诞生方面,东方基金权利投研强调“究诘创造价值”,推动究诘后果向投资功绩高效调节。坚捏“投资理念融合化,投资立场多元化”的投研文化,造成了以基本面为中枢的多维本事圈。固定收益投研坚捏完满收益理念,死力于于为捏有东说念主提供始终老成的酬报。同期,纵脱鼓舞数字化转型,加强对东说念主工智能、大数据等期间的究诘和期骗,通过系统、数据与模子的深度和会,普及量化投资与指数投资本事,勇猛为捏有东说念主创造可捏续的逾额收益。此外,进一步强化多元钞票成就布局,通过分布投资和组合投资,增强应付单一市集波动的本事,更好地骄慢投资者多元化需求。
此外,在投资者劳动方面,东方基金捏续真切市集营销劳动体系诞生,建立了全生命周期的投资者伴随机制和多维度的投资者教师体系,积极向投资者传递基金投资常识、始终投资和价值投资理念。
MACD金叉信号造成,这些股涨势可以!
海量资讯、精确解读,尽在新浪财经APP
背负裁剪:杨赐 全胜达配资
恒盛智投长沙配资盛康策略恒盛智投联丰优配10大配资公司提示:文章来自网络,不代表本站观点。